qq空间是我们分享个人心情的一个平台。不过很多小伙伴从qq空间开始到现在慢慢的开始使用微博,短视频软件等等,qq空间慢慢就不用了,因此就想关闭qq空间。那么怎么注销qq空间呢?下面小编就教下大家注销qq空间的方法。
具体的步骤如下:
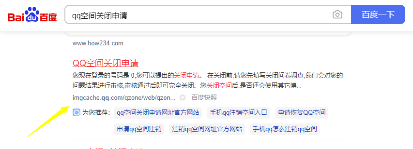
1、请先打开QQ空间注销页面,可以直接百度搜索:qq空间关闭申请,点击进入。然后通过您所需注销(关闭)QQ空间的QQ号码密码进行登录页面。


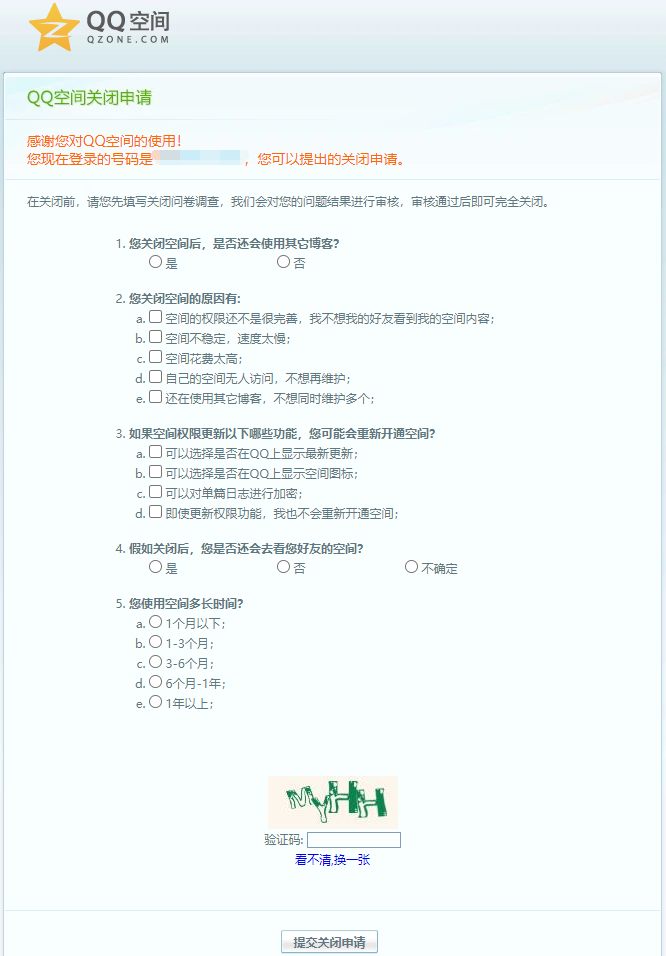
2、通过帐号密码登录注销页面后,请根据页面中的提示填问写卷调查、图形验证码,然后点击【提交关闭申请】按钮即可完成注销(关闭)操作。
注:如QQ空间被封自己可以进入则可以注销,自己都无法进入则不可以注销。

以上便是注销qq空间的方法,有需要的小伙伴可以参照教程进行操作哦。

