鼠标微动开关是鼠标内负责点击动作的微动开关,微动开关是一种施压触动的快速开关,又叫灵敏开关。如果你还想了解更多关于鼠标微动开关是什么的内容,就接下去一起看看吧,小编会带大家更加深入的了解鼠标微动开关。

一、鼠标微动开关的原理
鼠标微动开关工作原理是:外机械力通过传动元件(如按钮、按销、杠杆、滚轮等)将力作用于动作簧片上,并将能量积聚到临界点后,产生瞬时动作,使动作簧片末端的动触点(常开触头)与定触点(常闭触头)快速接通或断开。当传动元件上的作用力移去后,动作簧片产生反向动作力。当传动元件反向行程达到簧片的动作临界点后,瞬时完成反向动作。微动开关的触点间距很小,具有动作行程短、按动力小、通断迅速的特点。

鼠标中的微动开关位于的按键之下的电路板上,当按键按下一次后,微动开关内的金属簧片触发一次,并且向电脑传送出一个电信号,之后再复位,完成一次点击。由于微动是纯物理设备,所以它每次的点击实际上都在造成磨损和消耗,这就是为什么有的厂家会将点击次数作为鼠标寿命参数的原因。
二、、鼠标微动开关的简介
鼠标内的微动开关,是一种内部采用金属簧片触发的部件,鼠标上的按键按下一次后,微动开关内的金属簧片触发一次,并且向电脑传送出一个电讯号,之后再复位。鼠标上所有的按键下,必然有一个微动开关,因此实际上微动开关就是鼠标的按键,鼠标外壳上按键的作用只是方便使用者按下微动开关。
三、鼠标微动开关的设计特点
微动厂家在开关设计上最大的技术特点就是防止损耗,延长其使用寿命。微动损耗分为磨损与疲劳两种,微动磨损意味着接触表面磨损或材料的损失;微动疲劳指的是金属等材料疲劳裂纹的产生或疲劳寿命的降低。
增加接触元件表面的强度是减缓损耗的主要方式。它通过各种表面处理,如物理(激光、离子注入等改变表层微观结构的硬化技术)、化学(渗碳、渗氮等表面硬化技术)、机械(喷丸、滚压等增加表面残余压应力)的工艺方法使材料表面获得特殊的成分、组织结构与性能,以提高其耐磨和抗疲劳性能。另外,也有加强易疲劳的金属簧片和触点的电气能力的方式,如换用银、合金等金属材料等。
结构设计的改变,也可以起到减缓损耗的效果。如改变元件内部的几何结构、夹紧方式、触点尺寸等,同时也改变了接触面处的压力分布和接触模式,可以不同程度地提高抗微动损伤的性能。减缓微动损耗的另一个有效措施就是降低摩擦系数(即摩擦力),它可以通过增加润滑介质的方式来实现。
四、鼠标微动开关的厂商
目前市面上鼠标的微动品牌有很多种,质量和价格也是参差不齐,但它们基本上都遵循“一分价钱一分货”的常理,质量好的微动价格自然不便宜,而便宜的微动也不会有很好的质量。我们常见的微动品牌主要有OMRON(欧姆龙)、Panasonic(松下)、TROX(德国妥思)、IC(韩国品牌)、ZIPPY(中国台湾省品牌ZIP),另外还有CHERRY、SCI等多种品牌,但它们在国内很少见或者几乎见不到。
在鼠标的微动品牌里,名气最大的是欧姆龙,我们所熟知的微软IE3.0、微软IO1.1等经典的鼠标,都是使用了欧姆龙的鼠标微动开关。
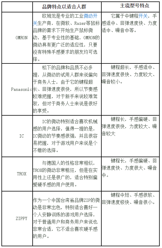
五、各品牌鼠标微动开关的特点比较

到此有关于鼠标微动开关的全部内容就结束了,不知道大家看完上述文章以后对鼠标微动开关是否有更加深入的了解呢?

